Vistas:0 Autor:Vacú de Wordfik Hora de publicación: 2025-11-11 Origen:Wordfik Vacuum
La guía de recubrimientos anticorrosión para bombas de vacío de tornillo seco
En industrias exigentes como la química, farmacéutica y de semiconductores, las bombas de vacío de tornillo seco son fundamentales para mantener procesos limpios y eficientes. Sin embargo, su rendimiento y longevidad están constantemente amenazados por gases corrosivos y medios agresivos. ¿La estrategia más eficaz para proteger su inversión? Seleccionar el recubrimiento anticorrosión adecuado.
Esta guía proporciona un desglose claro de los recubrimientos disponibles y un marco práctico para elegir el óptimo para su aplicación.
Se han desarrollado varios recubrimientos especializados para combatir la corrosión en las bombas de vacío de tornillo. Cada uno ofrece un conjunto único de propiedades.
1. Recubrimientos de fluoropolímero (PTFE, PFA)
El escudo antiadherente: Conocidos por su excepcional inercia química, estos recubrimientos resisten una amplia gama de ácidos, bases y solventes. Crean una superficie lisa y antiadherente que evita la acumulación de material.
Ideal para: procesos que involucran ácidos fuertes (p. ej., HCl, H₂SO₄) y aplicaciones donde la pureza del producto es primordial, como productos farmacéuticos y procesamiento de alimentos.
2. Recubrimientos cerámicos (p. ej., alúmina - Al₂O₃)
La armadura endurecida: estos recubrimientos ofrecen una dureza superficial extrema y una resistencia superior a la abrasión y las altas temperaturas.
Ideal para: entornos hostiles con corrosión y erosión combinadas, como aquellos que contienen partículas finas o polvo abrasivo, y procesos de alta temperatura.
3. Recubrimientos de aleaciones a base de níquel (p. ej., Hastelloy)
The Tough Protector: Aplicados mediante técnicas avanzadas de pulverización térmica, estos recubrimientos proporcionan una capa densa y gruesa que combina una excelente resistencia a la corrosión con alta tenacidad y resistencia al impacto.
Ideal para: Manipulación de mezclas químicas complejas, halógenos y ácidos reductores donde tanto la corrosión como la durabilidad mecánica son preocupaciones críticas.
4. Recubrimientos de rendimiento especializado
Nitruro de titanio (TiN): Un recubrimiento muy duro que mejora significativamente la resistencia a la abrasión, ideal para corrientes ligeramente corrosivas pero cargadas de partículas.
Carbono tipo diamante (DLC): Proporciona un coeficiente de fricción extremadamente bajo, lo que reduce la resistencia a la rotación y el consumo de energía, al tiempo que ofrece una buena resistencia química.
La siguiente tabla proporciona una referencia rápida para comparar las características clave de cada tipo de recubrimiento.
| Tipo de revestimiento | Resistencia a la corrosión | Resistencia a la abrasión | Temperatura máxima. Rango | Costo relativo | Mejor ajuste de aplicación |
| PTFE/PFA | Excelente (Amplio Espectro) | Justo | Medio (≤ 260°C) | Bajo | Procesamiento químico, productos farmacéuticos y aplicaciones de calidad alimentaria. |
| Cerámico | Bueno (resistente al ácido) | Excelente | Alta (≥ 800°C) | Medio | Ambientes abrasivos y de alta temperatura (p. ej., procesamiento de minerales) |
| Aleación de níquel | Excelente (Mezclas complejas) | Bien | Alto (≤ 1100°C) | Alto | Servicio químico severo con estrés mecánico (p. ej., reactores químicos) |
| Nitruro de titanio | Justo | Excelente | Alto (≤ 600°C) | Medio | Ambientes ligeramente corrosivos pero altamente abrasivos. |
| DLC | Bien | Muy bien | Medio (≤ 400°C) | Medio | Aplicaciones de alta velocidad, que reducen la fricción y el uso de energía. |
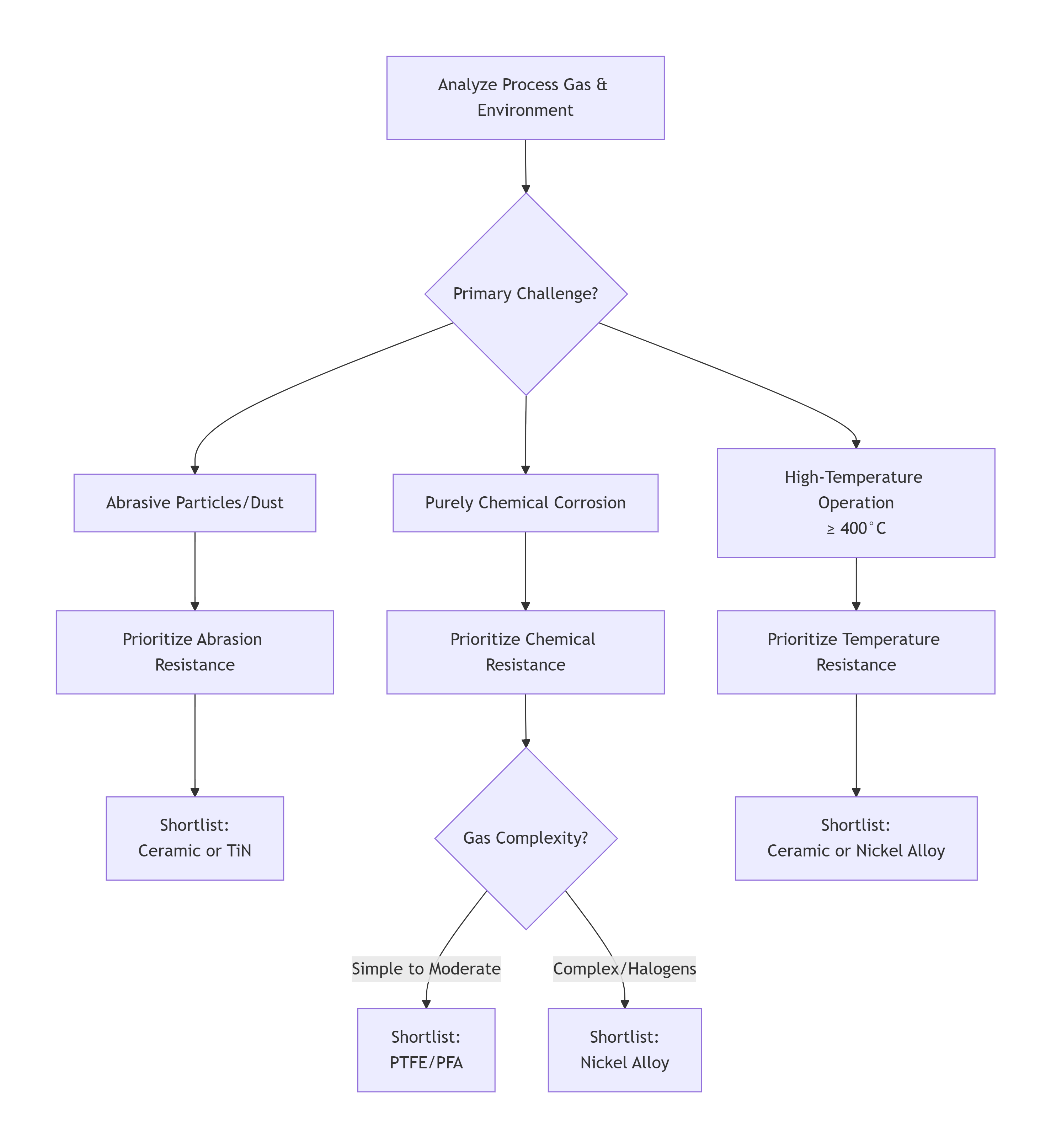
La elección óptima depende de una comprensión precisa de su proceso. Siga esta lógica para limitar sus opciones.
Paso 1: Analice el gas y el entorno de su proceso
Identifique la composición química exacta, la concentración, la temperatura y la presencia de humedad o partículas.
Paso 2: Priorice su desafío principal
Utilice el diagrama de flujo a continuación para guiar su selección inicial en función del factor más crítico de su proceso.

Paso 3: Selección final basada en factores secundarios
Con una lista corta en mano, tome su decisión final sopesando los factores secundarios:
Presupuesto: ¿La mejora del rendimiento justifica el coste?
Estrés mecánico: ¿Está la bomba sujeta a vibraciones o posibles impactos?
Pureza del proceso: ¿Se requiere una prevención absoluta de la contaminación metálica?
En Wordfik, diseñamos soluciones para los entornos más desafiantes. Nuestras bombas de vacío de tornillo seco de las series DVX, DVE, GLG y VLG se pueden personalizar con una gama completa de recubrimientos avanzados, incluidos PTFE, PFA, cerámica y aleaciones de níquel.
Nuestro equipo técnico trabajará con usted para analizar los parámetros de su proceso específicos y recomendar la estrategia de recubrimiento óptima para maximizar la vida útil de su bomba, garantizar la confiabilidad y proteger sus resultados.
| Bombas de vacío de tornillo Wordfik | |||||
![]() | ![]() | ![]() | ![]() | ![]() | |
| Serie NO. | Serie DVX | Serie DVE | Serie DVS | Serie GLG | Serie VLG |
| Velocidad de bombeo | 18-220 m³/h | 100-1800 m³/h | 8-250 m³/h | 350-23000 m³/h | 380-5100 m³/h |
| Presión definitiva | 0.1 PA | 5 PA | 0.05 PA | 200 mbar | 0.6 mbar |
| Método de enfriamiento | Refrigerado por aire | Refrigerado por agua | Refrigerado por aire/refrigerado por agua | Refrigerado por aire/refrigerado por agua | Refrigerado por aire/refrigerado por agua |
| Seco / Aceite | Seco | Seco | Seco | Seco | Bajo nivel de petróleo |
| Haga clic en el número de serie para ver los detalles. | |||||